下载专区
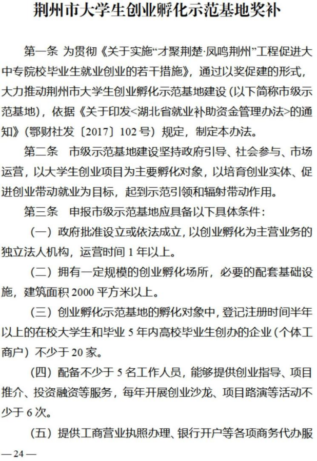
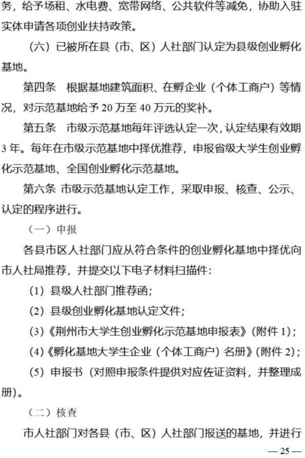
荆州市大学生创业孵化示范基地奖补
来源:
编审:
审核:
日期: 2022-09-15 10:09:22
上一篇:荆州市大学生创业场租水电补贴
下一篇:荆州市大学生创业项目扶持








