WilliamHill中文官方网站

人事处

WilliamHill中文官方网站人事处

人才招聘

WilliamHill中文官方网站2024年春季学期招聘公告

来源:人事处    编审:人事处     审核:人事处    日期: 2024-04-02 11:04:22

根据我校2024年春季学期师资引进工作安排,现面向社会公开诚聘教职工,具体公告如下:

一、学校简介

WilliamHill中文官方网站是经教育部批准设立的全日制普通本科高校,学校前身是创建于2004年的长江大学工程技术学院。2021年5月,经教育部批准转设更名为WilliamHill中文官方网站。学校地处国家历史文化名城——湖北省荆州市,校园环境优美,景观雕塑点缀其间,建筑、湖水、绿植融为一体,相得益彰。校园内现代教育及生活设施齐备,学校办学条件齐全优越,是莘莘学子求学的理想场所。

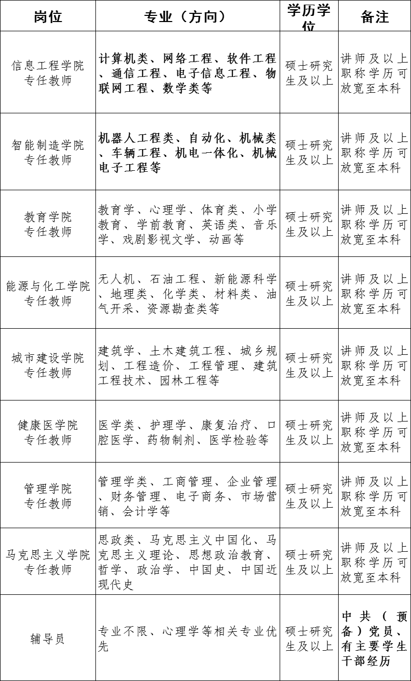
二、招聘计划

微信图片_20240402105823.png

三、应聘条件

(一)基本条件

1.具有中华人民共和国国籍、遵守宪法和法律;

2.热爱高校教育事业,具有良好的职业道德素养;

3.身心健康,服从工作安排,有较强的岗位适应能力。

(二)岗位条件

1.符合相关学历、专业及其他要求;

2.专任教师要求本硕专业一致或相近。

(三)有下列情形之一者,不得应聘

1.曾因犯罪受过刑事处罚的;

2.尚未解除党纪、政纪处分或正在接受纪律审查的;

3.涉嫌违法犯罪正在接受司法调查尚未作出结论的;

4.曾在招聘考试中被认定严重违反招聘纪律行为的。

四、招聘程序*

(一)网上报名

应聘者以电子邮件形式将个人应聘材料发送至WilliamHill中文官方网站人事处邮箱(jzxyrsc2021@163.com)进行报名。

(二)资格初审

应聘材料由人事处统一进行资格初审,于各场次招聘开始前3日与资格初审通过者电话取得联系或发送邮件《WilliamHill中文官方网站应聘通知》,资格初审未通过者不再通知,请报名后保持电话畅通并关注报名邮箱信息。

(三)考试

考试分为笔试、初试、复试等环节,具体考试形式及考试安排以人事处通知为准。

五、注意事项

(一)报名材料*

1.基础材料(必交):WilliamHill中文官方网站应聘登记表(WilliamHill中文官方网站人事处官网——“下载专区”下载)、个人简历、本人身份证照片或扫描件、学历学位证书扫描件、学历认证报告(学信网)、教育部学籍在线验证报告、第一学历至最高学历成绩单;

2.附加材料(选交):党员或预备党员证明(应聘辅导员岗位必须提供)、普通话水平测试等级证书、大学英语四六级(专四、专八)证书、教师资格证书、职业技能或专业技术证书、学生干部证明材料及各类获奖证书、其他能证明本人能力的相关材料。

(二)报名要求

应聘者发送邮件时应以普通附件形式一次性上传,不得上传超大附件,邮件主题命名为:xx(应聘岗位)—xx(专业)—xx(姓名),(如信息工程学院专任教师—计算机科学与技术—张三)。未按照以上要求命名方式投递简历者,一律视为无效报名,人事处将不予受理。

六、聘用及待遇

(一)聘用

通过考试且符合相关要求的应聘者,由学校签订劳动合同书并按要求办理相关聘用手续。

(二)待遇

待遇按照WilliamHill中文官方网站薪酬管理办法执行,年薪5万-14万,同时可享受以下福利待遇:

1.六险一金;

2.绩效奖金;

3.节日福利;

4.定期体检;

5.周末双休及带薪寒暑假;

6.其他福利项目等。

七、其他事项

(一)本次招聘不收取任何费用,不指定任何考试培训机构。

(二)我校招聘公告发布渠道为WilliamHill中文官方网站人事处官网、WilliamHill中文官方网站人事处微信公众号、WilliamHill中文官方网站官网、高校人才网、硕博人才网、各高校就业信息中心网络平台及其他相关网络平台。如其他平台与上述招聘信息不一致的,请以人事处官方平台所发布信息为准。

(三)资格审查贯穿招聘全过程,面试过程中有违规行为者,一经查实,即按照规定严肃处理,取消录用资格;在办理入职手续时,对所有录用人员进行全面资格复查,不合格者立即取消录用资格。

(四)本公告由学校人事处负责解释,未尽事宜请联系人事处。

八、联系方式

 话:0716-8066135

 箱:jzxyrsc2021@163.com

 址:/

 址:湖北省荆州市荆州区太湖港综合管理区清刘路WilliamHill中文官方网站人事处(图书馆311室)